Situation: At SAP I was asked by a stakeholder to help as a mentor to relaunch their Business Network SaaS app. As I have over ten years of product launches and re-launches. This request included introducing two new product releases as well as the announcement of the migration at SAP global event of basic users to a free environment and create a paid upgrade service.
Task: The goal was to increase user engagement and value for the Business Network through new revenue streams as well as increase their already $2.7 trillion in yearly transactions.
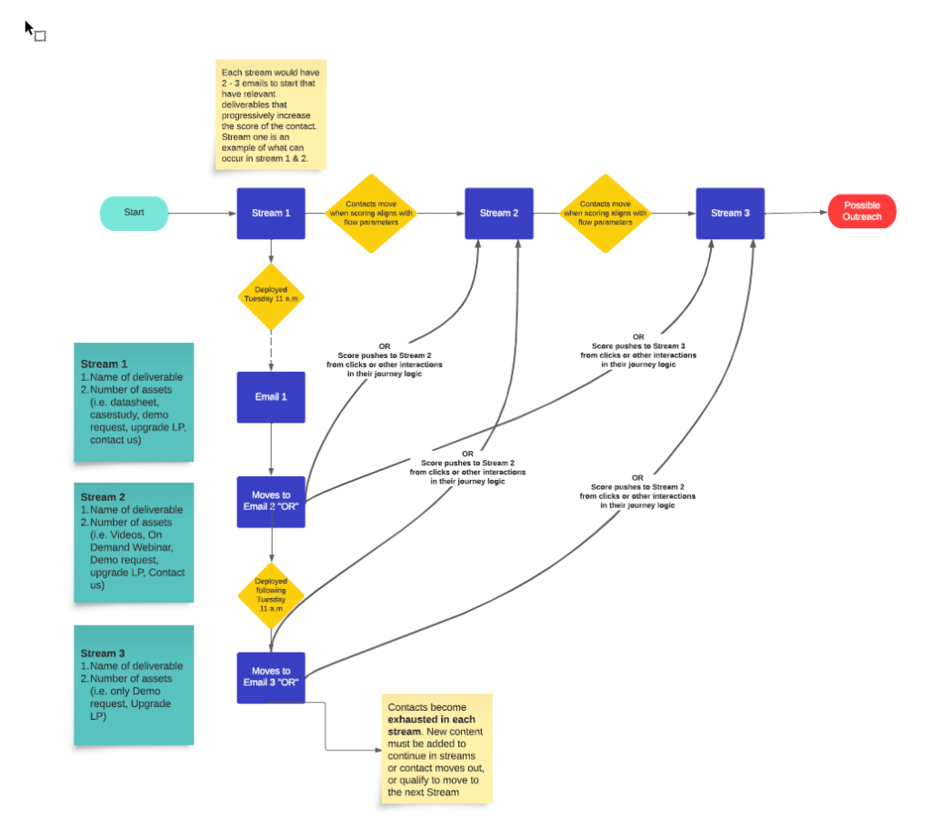
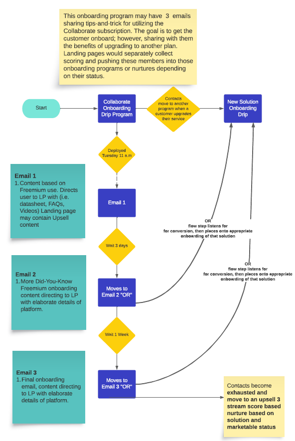
Action: In collaboration with stakeholders responsible for reviewing my recommendations prior to presenting to the C-suite. I began with revising the SaaS UI through developer tools in Chrome and adding the new product availability visuals and banners that would appear once a user logged into their current account or registered as a new user. I also built two customer journey flowchart programs, one for a 30-day free user registration onboarding journey, and for current members. Then I built out an upsell opportunity nurture as well to promote to those that are current members. I created a communication plan for when distributions would occur. I also built a loyalty program to gamify utilization of the entire Business Network solution to build brand awareness and advocacy of the network without creating another outflow of spend. This was all mapped out utilizing flowcharts in a complex manner. Once my stakeholder approved my recommendations, I then simplified the flow charts in a manner that the C-suite can quickly digest and created a presentation sharing my recommendations. My stakeholder combined my assets with her presentation to complete the conversation. One important finding during research and required risk mitigation was admins vs. users. Because of my findings the launch date had to be moved to 2025.
Result: My stakeholders presentation was a success. The VP of Customer Engagement & Head of Supplier Customer Experience were ecstatic and greenlighted the program for announcement in October 2024 yearly event for Q1 2025 launch. Below are images of some of the strategy provided to the stakeholder.










SaaS / Push Notifications
Adobe has millions of subscribers, some are Monthly Active Users (MAU), others are Weekly Active Users (WAU). When announcing new features or product launches without inundating the audience with emails, the best approach is pushing the announcements through their app, as well as upon opening the end users product application desktop dashboard. This provides many opportunities to onboard trial users or even experienced users. Those audiences are broken down by personas and video tutorials or announcements are programmed through triggered journeys during their trials and in the end making an offer.




Email / Journey Building
Contests & Challenges
These two emails were to encourage the use of Premiere Pro as well as Experience Design apps. A test group with a threshold of 10% of the audience and a lift that required surpassing 5%. Then a week later the test would be pushed to production to the entire audience.